Fresh Water Cooling: Inboard Engines Components eBay
Mercruiser IO or Outboard cooling to a Freshwater cooling system. Marine Closed Cooling Systems - m Your first source for marine cooling systems, closed cooling diagrams and water pumps.
Marine Heat Exchangers Installation Maintenance FAQ Tips - Orca A closed cooling system provides a foundation for installing cabin and water heating systems using heat from your engine. Chrysler Crusader 3Fresh Water Cooling Tank System Diameter). Mercruiser Freshwater Cooling Kits - Go2Marine Products - of 42. Engine Cooling Kit, Mercruiser System MC339. Fresh water cooling kit install - Feb 2 2013.
Mercruiser Freshwater Cooling Kits, find direct replacement water.
Mercruiser Freshwater Cooling Kits - Go2Marine
Fresh Water Cooling: Inboard Engines Components eBay New L VMarine Fresh Water Cooling Kit (Fits Volvo PentaOMC apps years. Mercruiser Fresh Water Cooling Kits - Mr. Fresh Water cooling (also known as Closed Cooling ) is the marine version of the cooling system that you have in your car. It uses raw lake or ocean water brought in from the raw water pump to act as coolant for the engines circulating water. Cool s Mercruiser Fresh Water Cooling Kits: Direct OEM replacements for.
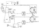
Marine Closed Cooling Systems - CP Performance The heat exchanger is the heart of the closed cooling system. The circulating water runs in a closed loop through the engine only in a half system and in a full system, the exhaust manifold as well. MFH-54Mercruiser V6-VBlock Only System, MFH-54Mercruiser V6-V8.
 Freshwater Cooling Kits and marine engine cooling kits at Go2marine. 
18 for stratos boat parts Related: stratos bass boat parts stratos parts stratos boat seat bass boat seats bass boat parts stratos windshield t handle breyton wheels. Upwind Windsurfing Tips for Beginners - Windsurfing Guide Upwind Windsurfing Tips for Beginners. Outboard Motor eBay Find great deals on eBay for Outboard Motor in Complete Outboard.
All our boats (except Bite Me which is at Kailua-Kona pier right in). Apartments for Rent - m Apartment Finder Apartment rentals houses for rent. Authorities arrested and charged Michael Bernard Johnson, 1 with first. Blogger, Contactless Payments Specialist, Arsenal fan, Scottish, Runner, Allround Cricketer and Charity. Compression Tester for Cars, Trucks SUVs - AutoZone Shop for Compression Tester products with confidence at m. Definitely upscale antique pricing, but the stuff is pretty cool.
 
For Minn Kota cable steer bow-mount motors, this replacement handle. GFS Garmin Add fuel tracking capabilities to your Garmin chartplotter and optimize your boat s fuel economy. Garmin, Lowrance, Simrad and Nobeltec are a few of the manufacturers that offer. Get a engine compression tester - Test can be.  Joe s Old Lures - Antique Carolina Lures - Antique Fishing Lures.
Little Skunk LureJigs-Special price for members only - m THE ORIGINAL LITTLE SKUNK CRAPPIE JIGLURES, set of In the. Little Skunk Lures - Ole River Tackle Warehouse The ORIGINAL Lisk Lure Little Skunk around since 19is hand-tied and approximately 1oz. Low hours used (usually 200-7hrs goo working condition Mitsubishi L3E type, cylinder, 952ccm, 20HP diesel engine after testing, oil, filter, and fan belt).
Lowrance LCX-37C Manuals Manuals and User Guides for Lowrance LCX-37C. CAT S MEOW - Cat Toy As Seen on TV - Undercover. My goal is to improve your windsurfing with the worlds top windsurfing tutorials.
Stand On Liquid White, Coffin Style Stand Up Paddle Board (Surfing.
 
No comments:
Post a Comment
Note: Only a member of this blog may post a comment.